227c7f806ff5e5bc4755f5f26ef6ff5d1beaf465
iBooks 笔记专家 详细设计文档
版本: 1.1 (2025-09 重构整理)
维护者: 项目开发组
说明: 本文档统一重新编排章节,增加架构与 UML 部分,便于后续扩展与维护。
| 版本 | 日期 | 说明 |
|---|---|---|
| 1.0 | 2025-08 | 初版文档 |
| 1.1 | 2025-09 | 重组目录;新增模块拆分、UML、AI 简评与可视化章节整理 |
1. 概述
本工具用于从 macOS iBooks(Apple Books)应用的数据文件中提取用户的书籍笔记,并以 Markdown 格式导出。支持从 iBooks 的数据库和 plist 文件自动同步数据,支持交互式选择书籍导出,导出内容结构清晰,便于后续整理和阅读。 支持按最近打开时间排序书籍,菜单显示书名与时间戳,导出流程高效。
2. 功能
2.1 主要功能
- 自动同步 iBooks 数据库和书籍信息文件到本地
./data目录。 - 解析 iBooks 笔记数据库,构建结构化的
booksnote数据。 - 解析书籍元数据(如书名、路径等)。
- 支持交互式模糊搜索选择要导出的书籍。
- 按章节导出所选书籍的所有笔记,格式为 Markdown。
- 书名中如含有“-xxxx”后缀,仅保留“-”前的主书名。
- 书籍选择菜单按最近打开时间(last_open)降序排序,显示格式为“书名 [时间戳]”。
2.1 GUI
3. UML 图(Mermaid)
注:使用 Mermaid 语法,支持在支持渲染的 Markdown 查看。类之间仅展示主要依赖/调用,非完整字段集合。
3.1 类图(核心模块)
3.2 时序图:应用启动
3.3 时序图:选择书籍 + AI 简评
3.4 时序图:导出 Markdown
3.5 时序图:已读书籍网格刷新
3.6 时序图:点击已读封面跳转
4. 主要数据结构
4.1 booksnote
booksnote = {
assetid: { label_path: { uuid: {
'creationdate': '2023/7/12',
'filepos': None,
'idref': '008.xhtml',
'note': None,
'selectedtext': '這就是宣傳的恐怖之處'
}}}
}
assetid:书籍唯一标识label_path:章节名uuid:笔记唯一标识- 其余字段为笔记内容及元数据
5. 主要流程
5.1 数据同步
- 自动将 iBooks 的数据库和 plist 文件复制到本地
data/目录,便于后续处理。
5.2 构建 booksnote
- 通过
get_annotations解析 SQLite 笔记数据库,获取所有笔记。 - 通过
parse_books_plist解析书籍元数据,获取书名、路径等信息。 - 遍历每本书的所有笔记,结合OPF、NCX文件和HTML 文件,定位章节名。
- 若无法通过目录文件定位章节,则尝试通过笔记选中文本在 HTML 文件中查找章节,否则标记为“未找到章节”。
5.3 交互式选择书籍
- 读取 Books.plist 获取所有书籍元数据。
- 读取 BKLibrary.sqlite,获取每本书的最近打开时间(last_open,苹果时间戳,基准2001-01-01)。
- 生成书名列表(优先
displayname,其次itemname,否则用assetid),并去除“-xxxx”后缀。 - 按 last_open 时间戳降序排列,菜单显示“书名 [时间戳]”,时间戳为 last_open 字段。
- 使用 InquirerPy 提供模糊搜索交互界面,供用户选择要导出的书籍。
5.4 导出 Markdown
-
仅导出用户选择的书籍。
-
Markdown 格式如下:
# 笔记导出 2025-08-06 12:00 ## 书名 ### 章节名 选中文本 > 笔记内容 -
每条笔记独立分行,章节分组。
6. 关键函数说明
6.1 build_booksnote
- 输入:注释数据库路径、书籍 plist 路径
- 输出:结构化的 booksnote 字典
- 逻辑:遍历所有笔记,结合书籍元数据和目录信息,归类到章节下
6.2 export_booksnote_to_md
- 输入:booksnote、booksinfo、导出路径
- 输出:Markdown 字符串,并写入文件
- 逻辑:遍历每本书、每个章节、每条笔记,按格式输出
7. 交互与用户体验
- 通过命令行交互,用户可模糊搜索并选择要导出的书籍。
- 若无可导出的笔记,程序自动退出并提示。
- 导出后,显示导出文件路径和书名。
8. 代码片段示例
8.1 书名处理逻辑
name = info.get('displayname') or info.get('itemname') or assetid
# 如果书名中包含“-”,只取“-”前面的部分
if '-' in name: name = name.split('-', 1)[0].strip()
8.2 交互式选择与排序
from booklist_parse import get_books_last_open
last_open_times = get_books_last_open('data/BKLibrary.sqlite')
for assetid, info in booksinfo.items():
...
ts = last_open_times.get(assetid, {}).get('last_open', 0)
assetid2lastopen[assetid] = ts
sorted_assetids = sorted(assetid2name.keys(), key=lambda aid: assetid2lastopen[aid], reverse=True)
choices = [f"{assetid2name[aid]} [{assetid2lastopen[aid]}]" for aid in sorted_assetids]
answer = inquirer.fuzzy(
message="请选择要导出的书名(支持模糊搜索):",
choices=choices,
multiselect=False,
instruction="上下键选择,输入可模糊筛选,回车确定"
).execute()
9. 依赖说明
- Python 3
- 主要依赖库:
InquirerPy,bs4,shutil,os,datetime,sqlite3 - 需有 iBooks 数据库、plist 文件和 BKLibrary.sqlite 的本地访问权限
10. 目录结构
data/:存放同步下来的数据库和 plist 文件(含 AEAnnotation.sqlite、Books.plist、BKLibrary.sqlite 等)notes/:导出的 Markdown 文件examples/:epub 示例文件夹
11. 主要代码文件说明(细化)
11.1 exportbooknotes.py
- 采用 OOP 设计,核心类为
BookNotesExporter:build_booksnote(bookid=None):构建结构化笔记数据。export_booksnote_to_md(booksnote, booksinfo, out_path=None):导出为 Markdown。find_file_by_ext、get_toc_tree等辅助方法。
- 数据同步:自动复制 iBooks 数据库和元数据到本地。
- 菜单交互:按最近打开时间戳排序,显示“书名 [时间戳]”,支持模糊搜索。
- 只处理用户选中书籍的笔记,按章节分组导出 Markdown。
- 依赖核心解析模块,负责主流程调度。
11.2 annotationdata.py
- OOP 设计,核心类为
AnnotationManager:get_annotations(bookid=None):返回所有或指定 assetid 的笔记。parse_location(location):静态方法,解析定位信息。
- 解析 AEAnnotation.sqlite,提取所有或指定 assetid 的笔记。
- 支持苹果时间戳转换,结构化输出。
11.3 booklist_parse.py
- OOP 设计,核心类为
BookListManager:get_books_info():获取书籍元数据。get_books_last_open():获取每本书的最近打开时间。
- 解析 Books.plist,获取书籍元数据(书名、作者、路径、时间等)。
- 解析 BKLibrary.sqlite,获取每本书的最近打开时间。
11.4 opf_parse.py
- OOP 设计,核心类为
OPFParser:parse_opf(filepath):静态方法,返回 id->href 映射。
- 解析 epub 的 OPF 文件,获取章节与文件映射关系(idref -> href)。
11.5 toc_parse.py
- OOP 设计,核心类为
TOCParser:parse_navpoints(navpoints):递归解析 navPoint 节点。find_label_path(node, ref, filepos, path):查找章节路径。find_section_by_selectedtext(html_path, selectedtext):通过选中文本定位章节标题。parse_html_title(html_path):解析 html 文件标题。
- 解析 NCX 目录文件,递归构建章节树结构。
11.6 backup/booksnote.py
- 历史/备份脚本,辅助数据迁移或格式转换。
12. 扩展与维护建议
- 可扩展支持多本书批量导出
- 可增加导出格式(如 HTML、PDF)
- 可优化章节定位算法,提升准确率
- 可增加 GUI 交互界面
如需进一步细化某一部分设计,请告知!
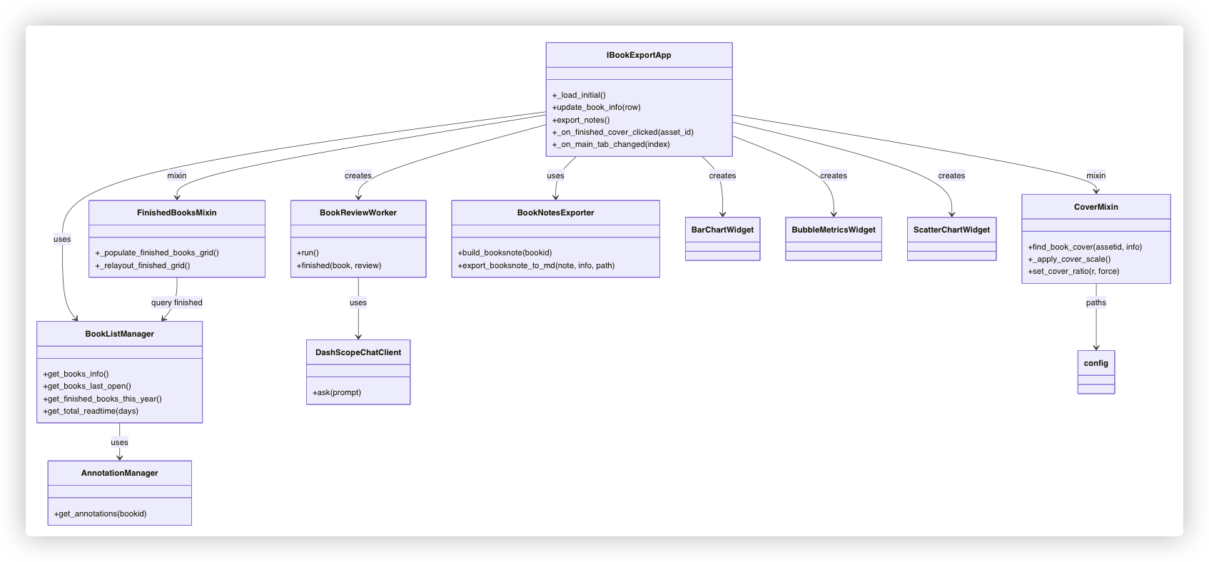
13. GUI 架构与模块调用关系(2025 拆分后更新)
13.1 模块职责概览
| 模块 | 主要类/函数 | 职责 | 关键依赖 |
|---|---|---|---|
ibook_export_app.py |
IBookExportApp |
GUI 入口,组合各 Mixin,组织信号/槽,生命周期管理 | CoverMixin, FinishedBooksMixin, BookReviewWorker, BookListManager, BookNotesExporter |
cover_mixin.py |
CoverMixin |
解析、查找、缩放显示封面 | config (目录), Qt Widgets |
finished_books_mixin.py |
FinishedBooksMixin |
已读书籍网格数据装载与自适应布局、点击跳转 | BookListManager.get_finished_books_this_year, CoverMixin.find_book_cover |
review_worker.py |
BookReviewWorker |
后台线程获取书籍 AI 简评并写入 bookintro.json |
ai_interface.DashScopeChatClient |
booklist_parse.py |
BookListManager |
书籍基础元数据、阅读统计、已读书籍列表 | annotationdata.AnnotationManager, config |
annotationdata.py |
AnnotationManager |
解析笔记 SQLite,返回结构化笔记 | SQLite DB |
exportbooknotes.py |
BookNotesExporter |
构建/导出 Markdown 笔记 | annotationdata, toc_parse, opf_parse |
toc_parse.py |
TOCParser |
解析 NCX/HTML 标题,定位章节路径 | 文件系统/HTML |
opf_parse.py |
OPFParser |
解析 OPF 获取 manifest 映射 | OPF XML |
charts.py |
图表组件 | 周 / 月 / 年 / 气泡指标可视化 | BookListManager 汇总数据 |
13.2 运行时对象关系(简化 UML 文本表示)
IBookExportApp
├── BookListManager (数据/统计)
├── BookNotesExporter (导出)
├── [Composition via Mixin] CoverMixin
├── [Composition via Mixin] FinishedBooksMixin
├── 0..n BookReviewWorker (异步 AI 简评线程池 _active_workers)
└── charts.* Widgets (按需创建)
IBookExportApp 通过多继承获得封面与已读网格功能:
- 封面查找 ->
CoverMixin.find_book_cover - 网格构建 ->
FinishedBooksMixin._populate_finished_books_grid - AI 简评 ->
BookReviewWorker发起,完成后回调_on_review_finished
13.3 启动序列(Startup Sequence)
- 用户运行
ibook_export_app.py→ 创建QApplication IBookExportApp.__init__:
- 加载
.ui sync_source_files(config)(复制原始库到data/)- 构建
BookListManager→ 加载 plist / 统计数据 - 构建书籍列表(按 last_open 排序)填充
QListWidget - 初始化封面标签 &
_load_initial()(前三本封面 + 首本 AI 简评启动) _populate_finished_books_grid()(已读网格初填)- 安装事件过滤器(视口 Resize + Tab 切换策略 C + A)
- 安排延迟
_relayout_finished_grid()确保初次布局正确
- 主窗口显示;用户可交互。
13.4 书籍切换流程(Selecting a Book)
- 用户在列表中选中条目 →
currentRowChanged→update_book_info(row) - 刷新右侧三张封面(当前 + 后两本轮播预览)
- 构建基础信息
_base_info_cache - 若
bookintro.json已有简评 → 直接渲染;否则启动新BookReviewWorker→ 占位“简评获取中...” - 线程完成 → 通过信号调用
_on_review_finished→ 更新 HTML。
13.5 AI 简评线程生命周期
- 实例化
BookReviewWorker(bookname, prompt, json_path) - 连接
finished信号到:
_on_review_finished_remove_worker(清理活动线程列表)
worker.start()→ 线程内部:调用DashScopeChatClient.ask();写入/更新bookintro.json;发送finished信号。- 主线程根据
_current_bookname校验是否仍是当前书,防止串写。
13.6 已读书籍网格刷新逻辑
事件触发:
- 程序启动初次调用
_populate_finished_books_grid() - Tab 切换到“已读书籍”标签 →
_on_main_tab_changed()→ 若命中,立即_relayout_finished_grid()并延迟一次;(后续可扩展为定期重新查询) - (可选待扩展)外部刷新按钮调用
_populate_finished_books_grid()
数据来源:BookListManager.get_finished_books_this_year():
- 查询本地
BKLibrary.sqlite中ZISFINISHED=1 AND ZDATEFINISHED NOT NULL - 将 Apple epoch(2001) 秒转为
datetime,过滤year==当前年 - 返回列表后排序(时间倒序)
13.7 封面加载与缩放流程
_load_initial()/update_book_info()内调用find_book_cover()获取路径- 原图 QPixmap 存入
_cover_pixmaps_original _apply_cover_scale()使用当前cover_ratio(默认 1.2)和弹性策略计算目标高度- 固定宽 180px,受硬上限 400px 与(可选)文本区 45% 限制
- 非弹性模式忽略文本高度,仅 ratio + 硬上限。
13.8 导出流程(Export Notes)
- 用户点击“导出”按钮 →
export_notes() - 取当前行 assetid →
BookNotesExporter.build_booksnote(bookid) - 组装单书字典 →
export_booksnote_to_md()输出 Markdown 到notes/目录 - 弹窗提示路径。
13.9 统计图表流程
- 启动后调用
_init_charts()(懒加载) - 获取周 / 月 / 年聚合数据及总指标
- 构造原生自绘组件
BarChartWidget/ScatterChartWidget/BubbleMetricsWidget - 添加到对应 Layout。
13.10 关键调用关系(摘要)
update_book_info -> find_book_cover (CoverMixin)
update_book_info -> BookReviewWorker.start -> _on_review_finished
_populate_finished_books_grid (FinishedBooksMixin) -> manager.get_finished_books_this_year
_on_finished_cover_clicked -> _switch_to_export_tab -> listwidget.setCurrentRow -> update_book_info
export_notes -> BookNotesExporter.build_booksnote -> export_booksnote_to_md
_init_charts -> manager.get_total_readtime* 系列函数
13.11 数据流摘要
iBooks 原始文件 -> sync_source_files -> data/*.sqlite / Books.plist
└─ BookListManager 载入 -> booksinfo / open_times / 阅读统计
├─ IBookExportApp 构建主列表
├─ FinishedBooksMixin 查询已读 -> 网格
└─ charts.py 生成可视化
注释数据库 -> AnnotationManager -> 笔记结构 -> BookNotesExporter.build_booksnote -> Markdown
AI 请求 -> BookReviewWorker -> DashScopeChatClient.ask -> bookintro.json -> _on_review_finished 渲染
13.12 扩展点与建议
- 已读书籍:增加“显示全部年份 / 仅今年”开关;提供手动“刷新”按钮。
- 封面缓存:引入 LRU (assetid -> QPixmap) 降低重复磁盘扫描。
- AI 简评:加速策略(本地缓存 TTL、批量预取前 N 本)。
- 异步任务:统一线程池/任务队列,避免过多 QThread 分散管理。
- 测试建议:
- 单元:
BookListManager.get_finished_books_this_year年份过滤、无行时返回。 - 单元:封面查找:构造临时目录含多个候选文件。
- 集成:启动后模拟选择书籍 → 断言
_current_bookname及 HTML 含字段。
- 性能:大书量时(>1000)列表初始化可用分页或懒加载。
- 打包:后续可用
PyInstaller,将可执行与资源(icons、ui)整合。
13.13 风险与缓解
| 风险 | 描述 | 缓解 |
|---|---|---|
| 数据不同步 | data/ 下 sqlite 未更新导致已读缺失 | 提供“重新同步”按钮;比对文件修改时间 |
| AI 接口失败 | 网络/配额问题 | 回退本地提示文本;重试按钮 |
| UI 首次网格错排 | 视口宽度未稳定 | 采用双阶段(立即+延迟)重排 & Resize 监听 |
| 线程未回收 | 多次切换书籍产生积压 | 维护 _active_workers 列表并在完成回收 |
(本节为 2025-09 结构化重构新增)
14. 书籍阅读时长统计与可视化
14.1 阅读时长统计逻辑
readtime30d:每本书最近30天每天的阅读时长(分钟),索引0为今天,索引29为30天前。readtime12m:每本书今年每月的累计阅读时长(分钟),索引0为1月,索引11为12月。统计逻辑为遍历今年每一天,按月累计。readtime_year:每本书今年总阅读时长(分钟),为readtime12m各月之和。- 支持无笔记但当天有打开书籍时,阅读时长设为
READ_TIME_OPEN_DAY(config.py配置,默认30分钟)。 - 多条笔记时,统计相邻笔记时间差(仅累加小于3小时的部分),更真实反映实际阅读行为。
14.2 全局统计函数
get_total_readtime_year():返回全年所有书的累计阅读时间(分钟)。get_total_readtime12m():返回全年所有书的月度累计阅读时间(长度12的列表,单位:分钟)。get_total_readtime(days=30):返回最近days天每天所有书籍的总阅读时间(分钟),索引0为今天。
设计说明
- 所有统计均以“分钟”为单位,便于可视化和分析。
- 年度统计遍历今年每一天,保证月度和年度数据完整。
- 统计逻辑与实际阅读行为高度贴合,支持无笔记但有打开书籍的场景。
14.3 可视化设计(统计标签页)
布局:统计页使用 2x2 宫格:
- 左上(frame_bubble):综合指标气泡图。
- 右上(frame_year):全年 12 个月阅读时长柱状图。
- 左下 (frame_week):最近 7 天阅读时长柱状图(索引0=今天)。
- 右下 (frame_month):最近 30 天阅读时长柱状图(索引0=今天)。
数据来源:
- 周图:
get_total_readtime(days=7)结果列表(单位:分钟)。 - 月图:
get_total_readtime(days=30)结果列表(单位:分钟)。 - 年图:
get_total_readtime12m()返回长度 12 列表(分钟)。 - 综合:
- 全年阅读小时数 =
get_total_readtime_year() / 60(向下取整或保留1位小数)。 - 月均阅读小时数 =
(sum(month_list) / 12) / 60。 - 近7天阅读小时数 =
sum(week_list) / 60。 - 日均阅读分钟数 =
sum(month_list[:30 或 recent30]) / 30(使用最近30天合计除以30)。
- 全年阅读小时数 =
气泡图:
- 使用 5 个气泡(新增“已读”)分别表示:全年累计、月均、近7天、日均、今年已读完书籍数量。
- 半径 r ~ sqrt(value_normalized) 以减弱大值差异;先将不同单位映射到统一“分钟等价”尺度:
h -> *60,m -> 原值,book -> *60(约定 1 本折算 1 小时,确保视觉上不至过小)。 - 默认布局:4 指标布局在十字形;当包含“已读”且数量≥5 时采用菱形 + 中心分布(中间放“已读”)。
- 颜色:全年(#5b6ee1)、月均(#c9b2d9)、近7天(#f4b2c2)、日均(#b9b542)、已读(#6aa84f)。
- 文本格式:
值 + 单位\n标签;单位规则:h显示“x.x 小时 / x 小时”,m显示“x 分钟”,book显示“x 本书”。 - 归一化约束:自动检测重叠,通过求最小非重叠缩放系数 S,使圆之间保留最小 6px 间距。
渲染技术:
- 使用原生 Qt 自绘组件(QWidget + QPainter)实现柱状图与气泡图,文件
charts.py。 - 优势:减少第三方依赖(移除 matplotlib),启动更快、打包体积更小;自绘可精细掌控布局与样式。
- 结构:
BarChartWidget:通用柱状图组件,支持数值标签、自适应缩放、单位显示。BubbleMetricsWidget:四指标气泡图,按归一化后的平方根缩放半径,支持动态指标扩展。
- 刷新策略:当前初始化时构建;若后续增加刷新按钮,可对组件调用 setData/setMetrics 后 update()。
更新策略:
- 启动时已调用
sync_source_files,再构建BookListManager。 - 通过管理器获取三类聚合数据。
- 生成 numpy 数组(可选)并绘制。
- 若无数据(全 0),显示占位提示“暂无阅读数据”。
异常处理:
- 捕获绘图异常(ImportError/RuntimeError),在 frame 中放置 QLabel 显示错误信息而不是抛出。
后续扩展:
- 柱状图支持堆叠 / 渐变填充、鼠标 hover tooltip。
- 气泡图支持动画过渡或改为雷达/仪表盘形式;“已读”气泡可按年份切换(未来提供年份选择器)。
- 增加刷新按钮与 Esc 退出全屏逻辑。
Description
用于从 macOS iBooks(Apple Books)应用的数据文件中提取用户的书籍笔记,并以 Markdown 格式导出。v1.2版本重大改进:实现完整的EPUB CFI(Canonical Fragment Identifier)排序系统,确保笔记按真实阅读位置排序,支持交互式选择书籍导出,导出内容结构清晰,便于后续整理和阅读。前端使用 QT6,后端使用 python。
https://biboer.cn
v1.2 CFI排序与优化版本
Latest
Languages
Python
84.7%
Swift
10.7%
Shell
4.6%










